Ahmednagar Jilha Maratha Vidya Prasarak Samaj's
JANATA ARTS & SCIENCE COLLEGE, RUICHHATTISI
Tal & Dist : Ahmednagar (MS), 414002.
Tel / WhatsApp : 9420051213.
Affiliated to Savitribai Phule Pune University, Pune
HOME
CAMPUS
About US
Code of conduct
Infrastructure and Playground
Laboratories
Office
Botanical Garden
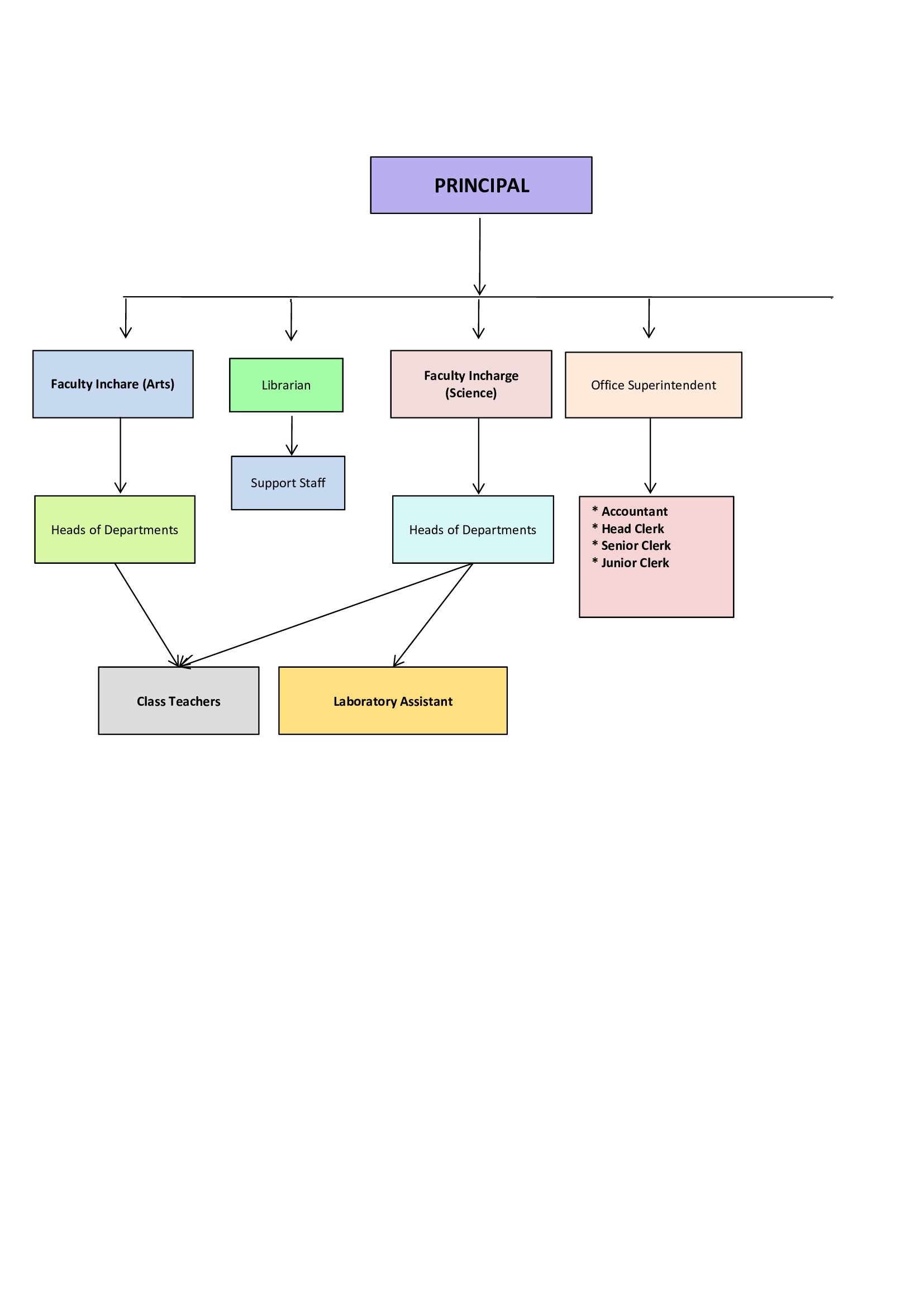
Organogram
DEPARTMENT
Administrative
Arts
Science
ADMISSIONS
Online admission Form
Prospectus
COLLEGE AUTHORITIES
Management
College Development Committee
Student Council
Internal Complaint Cell
Anti Ragging
Students Redressal
SC/ST Cell
OBC Cell
IPR Cell
Placement Cell
LIBRARY
CO-CURRICULAR
Cultural
NSS
Sports
Board of Students’ Development
In Media
Competitive Exam Centre
ALUMNI
Alumni registration & Alumni Feedback
Maji Vidhyarthi Sangh
GALLERY
IQAC
RTI
MANAS
COMPLAINTS
Academic
Programme and Course Outcomes
Academic Planning Committees
Academic Time Table
Academic Calendar
FEEDBACK
Feeback From Student
Feedback About Teaching & Curriculum
Feedback About Teacher
Feedback About College
Feeback From Parent
Feeback From Teacher
Feeback About Employee
Feedback Action Taken Report
Student Satisfaction Survey Report
Janata-e-Hub
CONTACT US
Organogram
Organogram Of A.P.I.
Organogram Of Institute